There are many different agency fee models.
TrinityP3 advises marketing teams on transformation projects of all shapes and sizes.
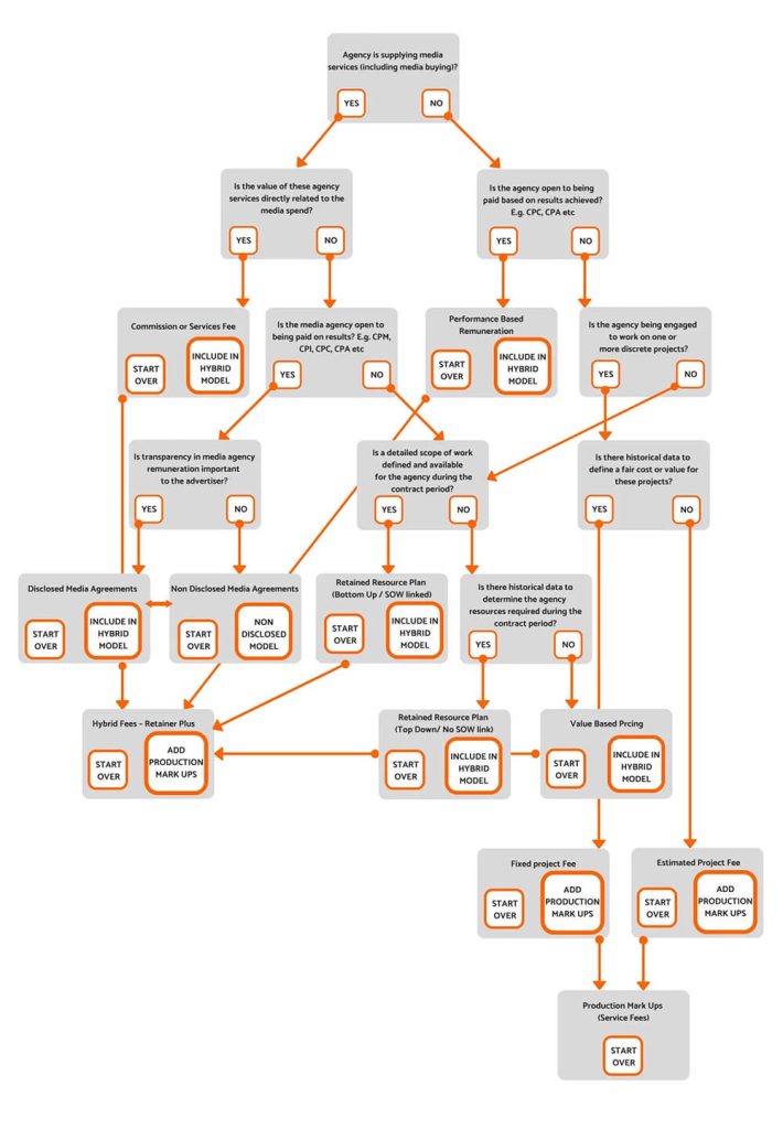
Be it for a media agency, creative agency, a digital marketing agency or more, the TrinityP3 Agency Fee Decision Tree will help you find it.
For further reading, we have also written a comprehensive guide to agency fees for marketers and agencies.
Principles of the Right Agency Fees Model
- Fair and equitable to both parties to encourage a long-term sustainable relationship.
- Terms need to be clear, transparent and openly-agreed and understood clearly by both parties to build trust.
- Negotiations need to focus on value rather than just cost. Marketing should be viewed as an investment in growth, not just an expense or cost to the P&L.
- Levels of remunerated resource needs to be reflective of the specific workload to maintain value.
- Agency salaries, overhead and profit margins need to be ‘market competitive’ and aligned to the services being delivered by the specific agency.
- Payment terms need to be ‘fair and reasonable’ in the interest of a strong relationship.
- Any agreement should have clearly defined success metrics, which clearly define the purpose of the agency in the commercial relationship.
The Main Agency Compensation Models
- Retained Resource Plan (Top-down Methodology – Not tied to a pre-agreed ‘scope of work’).
- Retained Resource Plan (Bottom-up Methodology – Tied to an agreed ‘scope of work’ with clearly defined deliverables).
- Hybrid Agreements – Part retainer for key services, with all other services acquired on a production estimate basis.
- Value-Based Remuneration – Focuses on value of outputs or outcomes rather than inputs (head hours).
- Estimated Project Agreements – All services acquired based on being estimated and approved on a project by project basis.
- Fixed Price Model (Creative) – Agency paid a fixed price and agreed project fee.
- Commission or Service Fee Based Agreements – Pay commission or service fee based on certain types of expenditure or costs.
- Disclosed Agreements (Media) –– Agency costs and profit are transparent to the marketer.
- Non-Disclosed Agreement (Media) – Agency costs and profit are not transparent to the marketer.
- Production Mark-ups or Service Fees – Production fee paid in lieu of head hours..
- Performance Based Models – Remunerate the agency based on pre-agreed performance metrics.
Which Model is Right For You?
Through our extensive consulting work we have identified the various agency compensation models above. While this is not a complete list, as there are numerous hybrid variation, we believe this covers the vast majority of mainstream fee types for media and all other agencies.
We trust you will find this informative and helpful in shaping your views on agency fees.
HOW TO:
- To use the ‘Agency Fee Decision Tree’ simply click the link or on the image below to go to the next page and commence answering the questions until you get to the agency fee type recommended.
- You will then have the option to start again if you wish.
- From the next screen only use the Navigation Buttons on the screen.
- Do not use your Computer Keys to navigate the process.
- If you make a mistake proceed until you can use a START OVER button.
Our Latest Podcast:
Managing Marketing: Balancing Tradition And Evolution At Bega Foods
Darryn Wallace, Executive General Manager at Bega Group, discusses the challenges and opportunities of managing iconic consumer packaged goods brands, particularly in the dairy sector. He discusses the importance of local ownership, the evolution of marketing strategies, navigating consumer trends, product development, distribution channels, pricing strategies, and advertising approaches. Darryn ...

